Buenos dias, tengo un problema con un Kenwood de UHF monobanda con SSB modelo TM455, estaba en RX cuando he tenido un problema ocn la fuente de alimentación al interconectar dos cables y se ha producido un pequeño cortocircuito, no le ha sucedido nada a ningún otro equipo o accesorio de la instalación, pero a este equipo le ha sucedido algo bastante raro, por lo menos raro para mí.
No tiene audio de ninguna forma, ni de RX ni de funciones del equipo, y parece que no transmite, aunque si que marque TX en el display.
Alguna idea sobre lo que le puede suceder?
Las unicas conexiones que tenía puestas son la antena y el conector de Relé posterior por donde ataca al preamplificador.
En caso de no tener solución propia, tendré que llevarlo a algún servicio técnico de kenwood, no sé cual puede ser el mejor en calidad/precio actualmente, ya que ando un poco escaldado con la última reparación.
Se aceptan ideas e info de sitios serios para la reparación.
Salu2
Xavi
73 de Xavi - EA5ZF
Voy a tener que cambiar el titulo del mensaje...
Ya sé cual es el problema y cuando lo he descubierto se me han puesto los pelos de punta.
Se ha roto en el pequeño cortocircuito el regulador de tensión de la fuente de alimentación, ocn lo cual ahora entrega unos 24V DC, parece ser y mañana lo comprobaré que el equipo se ha autoprotegido no dejando ser operado en esas circunstancias. Lo acabo de conectar a otra fuente y recibe, por lo menos recibe y mañana lo comprobaré en emisión, y supongo que también funcionará.
Ahora el problema pasa pro reparar la fuente que es una Jesiva modelo 1030 de 30-40A por lo cual si alguien tiene el esquema le agradeceré y mucho que me lo pase.
Hoy en el apartamento solo tenía dos equipos conectados, pero en casa suelo tener el TS2000 y bastantes mas cosas que valen un "güeb" tales como previos de bajo ruido, etc y no quisiera tener una averia por alimentar con el doble de tensión estoso aparatos tan "sensibles".
Resumiendo, quien tenga squemas de la fuente Jesiva 1030 que los escanee y me los envíe que se lo agradeceré y mucho.
En caso de no tener acceso a los esquemas, pues cambiaré todos los transistores de esa placa y a ver que tal, sobre todo hay uno que parece un regulador integrado que lleva un disipador que es sospechoso.
73 de Xavi, EA5ZF
73 de Xavi - EA5ZF
Una vez medida la fuente da +25V CC en el condensador, tras el puente de rectificación, le he cambiado los 5 transistores que lleva el regulador y no ha hecho ningún cambio, un BDX53C para comandar los 2N3055, un BC547 y tres BC557, que mas le puedo cambiar? o por donde le meto mano ya que sigue dando +24Vcc en los bornes de conexión.
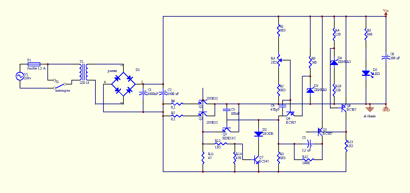
No encuentro su esquema, pero debe ser parecido a esto, solo que enlugar de 2 2N3055 lleva 6:
Por donde sigo cambiando, por el zener? por los transistores de potencia que van con remaches y me van a costar un mundo de quitar...?
Xavi
73 de Xavi - EA5ZF
Si da esa tensión es que están jodidos los transistores de potencia, o cruzado al menos uno de ellos.
Hola, pues aunque tras los cambios de transistores ya me lo imaginaba, no deja de ser una de las peores noticias que me han dado hoy, ya que el constructor de la fuente en lugar de montar los transistores con tornillos los remachó y esto me va a hacer perder un montón de tiempo para ir comprobando de uno en uno los seis que lleva.
Como puedo averiguar sin desmontarlo todo cual es el/los que fallan?
Hay una placa con grandes pistas y seis resistencias cerámicas a donde van soldados los transistores 2N3055. supongo que tendré que sacar la placa entera y luego ir desmontando uno a uno hasta ver cual es el que está cruzado.
Xavi
73 de Xavi - EA5ZF
Hola, para medir los transistores puedes desoldar la resistencia ceramica que va al emisor, e intentar desoldar la base, asi ya se quedan aislados y los puedes medir de uno en uno.
De todos modos yo cambiaria los seis transistores 2N3055 , aunque solo sea uno el que este mal, y ya metidos en harina los zeners, de este modo se te queda la fuente como salidad de fabrica , hi,hi.... y con una inversión realativamnte economica.
Animo y al toro.
73++
EB5BON - Juanjo
Hola Xavi,a mi me paso lo mismo hace un tiempo con esa fuente y despues de cambiar el transistor de voltaje desolde las resistencias y demás como bien te ha indicado el otro colega,taladré los remaches y cambié los 6 transistores de potencia aunque sólo habia uno mal pero por lo que valen...Luego en vez de poner remaches otra vez utilice tornillos de rosca chapa cortos y quedó ok.Espero te ayude a "operar".Suerte y saludos.
Juanjo
Juanjo desde Benifaio.Valencia
IM99SG ,73
OK, bueno pues me pongo ya manos a la obra a ver de cuantos transistores 2N3055 dispongo en casa y a cambiarlos, supongo que en casa tendré dos o tres, por lo menos la repararé y si puedo conseguir antes de volver a montar el resto, los cambio todos y ya está.
Gracias a todos.
Xavi
73 de Xavi - EA5ZF
He desmontado los 6 transistores 2N3055, 5 me trabajan igual con el tester:
C-B 400 ohm
C-E INFINITO
B-E 468-472 ohm
El otro hace lo siguiente:
C-B Cortocircuito
b-e Infinito
B-E Infinito
Porlo que supongo que este inclito es el candidato a jubilación forzosa, pero me preocupa una cosa y es lo que quiero comentar y poner en común para consulta y es que por lo que he visto, los transistores en esta fuente trabajan en paralelo, por lo que la fuente debería ir bien simplemente quitando este transistor, pero tras hacerlo y eliminarlo, con todos los 5 restantes puestos y sin tocar, la fuente sigue entregando 24V CC
Es necesario poner todos los transistores o bien sigo teniendo otro problema aparte de este transistor???
Anotar también que al tacto, una resistencia de unos 280 ohms del regulador de tensión muy gorda, de varios W de potencia se pone muy pero que muy calentita.
Saludos
Xavi
Por si no os habeis dado todavia cuenta soy un poco negado para la electrónica.
73 de Xavi - EA5ZF
Bueno, pues ante la posibilidad de que uno de los 6 transistores 2N3055 estuviese estropeado y fuese el culpable de que los 24V Cc pasasen a los bornes, he procedido a su cambio total, es decir que he sustituido los 6, volviendo a montar posteriormente la totalidad de radiadores, tornillería y remaches.
Pero nada de nada, sigo teniendo 24V CC en los bornes, lo cual supone que algo del circuito de regulación no está correcto y no sé que mas le puedo hacer a la maldita fuente para que resucite y vuelva a servir de alimentación para los equipos.
El circuito o algo que se le debe parecer mucho es lo que puse en un post anterior, ya no sé si buscar dos diodos que no sé cuales son, o bien volver a cambiar los transistores del regulador en su totalidad y no fiarme de los que tenía en el almacén. Todos eran nuevos menos el BDX53C que es el que regula los 2N3055, que equivalentes hay?, porque no tengo ninguno más en existencias.
Saludos
Espero ideas a ver si hacemos una reanimación correcta y no se nos queda el paciente en el quirófano.
Xavi
73 de Xavi - EA5ZF
Hola,
Si te puedo ser de alguna utilidad,en las bases tendrias que tener una tension de 12V -0,6V si tienes mas te saldran mas,a cada etapa debes tener una tension vecina del 12V menos en las primeras etapas que depende como esta montado podria ser inferior.
Cuando encuentras una etapa con variacion excesiva es que el transistor anterior no regula ,no cae la tension y te la deja a una tension excesiva.
Esta fuente tiene integrados o es todo transistores ?
un saludo.
Ramon
Ramon
ea3kp@yahoo.es
ea3kpbcn@gmail.com
El regulador de esta fuente está formado por 3 transistores BC557B, uno BC547 y un BDX53C, creo que unos post antes en este mismo hilo he puesto un esquema de una fuente Grelco que si no es el mismo es primo hermano por lo que he visto.
A los 2N3055 les llegan 24V, y del regulador una patilla que saca, parece que lleva unoso 23-24V o sea que creo que ya sale mal desde el regulador, preventivamente he cambiado un 2N3055 que parecía estar mal, de hecho he cambiado los 6 simultaneamente y he mejorado el sistema de sujección.
He cambiado el BC547 por otro nuevo que tenía en stock y de los 3 BC557 he puesto 2 identicos nuevos y el otro que ya no me quedaba pues lo he sustituido por un BC347 que creo que es un PNP universal y me sirve para sustituir el posible averiado BC557.
El BDX53C lo he cambiado por otro, pero no era nuevo por lo qe no sé si estaba bien o no.
No tengo claros los puntos a testear del esquema, pero si que he visto que en las patillas de uno de los dos potenciometros que lleva, al actuar sobre él si que regula y marca 13,5V de forma variable, lo cual no le llega a la salida del regulador, y por lo tanto no les llega a los transistores de potencia.
A ver si esta noche me miro un poco el esquema y consigo entender algo mas.
No tengo claro como testear los diodos que lleva que parecen ser uno universal y dos zener que serían los unicos elementos activos que me faltan por testear.
Una resistencia de unos 5W que hay uniendo el positivo con el negativo se pone a parir de temperatura, pero los transistores ni se enteran de la temperatura o sea que no es por ningún falso contacto en los bornes que dan la salida de V CC.
Xavi
73 de Xavi - EA5ZF
Hola mira el regulador zener que lleva o la resistencia que tiene en serie entre el positivo y negativo quizas este abierta, posiblemente este mal y te da por ello la FA toda la tension.
El circuito de regulacion no trabaja, el que lleve mas de un 2N 3055 u otro transistor de potencia sirve para aumentar la salida en amperios, cada uno de ellos suele dar unos 5 amperios mas o menos.
Mira este enlace y veras como trabajan los zener.
http://www.virtual.unal.edu.co/cursos/ingenieria/2001771/cap03/03_06_01.html
Saludos Toni
http://http://perso.ya.com/TODO-RADIO/
Pues ya tengo el resultado del analisis forense de la fuente de alimentación.
Punto uno es que debía de tener algún problema en el control de cortocircuito de forma que no actuó, causando el punto dos.
Punto dos es que un transistor 2N3055 se puso en corto y dejaba pasar los 24V
Punto tres es que con el impetu de arreglarla y mis escasos conocimientos, unido a la dificultad añadida por el montador que dobló las patillas de los componentes antes de soldarlos, he "jodido" la placa de circuito. Sobre todo por haber utilizado una grasa para desoldar junto con la tipica malla que lo que ha hecho es convertir en conductiva toda la placa, aparte de atacarla por tratarse de un acido bastante fuerte.
Resultado que tengo que buscar una placa de circuito para regular los 13,8 V que sea similar a las que montan las fuentes de Jesiva o Grelco con pseudo-regulación por negativo.
O sea que resumiendo:
Hay alguien que tenga una placa de circuito de estas para montarla o un circuito entero ya montado?
Se aceptan sugerencias.
Xavi
EA5ZF
73 de Xavi - EA5ZF
Xavi, la placa del circuito de regulación, la puedes sacar de cualquier otra fuente Grelco, no necesariamente tiene que ser de otra igual a la del modelo 1330.
De hecho Xavi, a mi esto que a tí acaba de ocurrirte, me paso hace unos 10 años, con una Grelco 1330AM, que todavía conservo... y como lo que no funcionaba era su regulación y necesitaba la fuente operativa pero ya mismo... me limité a poner la de otra fuente Grelco 1305 de 5-7A, que tenía en desuso, la adapté de forma provisional y a funcionar se ha dicho.
Me dije, bueno cuando tenga tiempo ya repararé el circuito regulador... y lo que realmente hice fué no repararlo, sino plagiar el de la fuente pequeña... y a pesar del tiempo y a día de hoy ahí están las dos funcionando.
Que tengas suerte Xavi... y no te desesperes, pues tambén de estas cosas algo se aprende.
Saludos
Carlos / ea1eyg
Xavi, volviendo al tema, porque no te planteas el fabricarte el circuito regulador a partir de un regulador L7815 por ejemplo, si quieres dejar tu fuente con una tensión de salida fija, o bien a partir de un LM317 si deseas que seas regulable, pienso que esta es la solución más sencilla y barata a tu problema; siempre pensando que no será sencillo encontar la tarjeta reguladora de la fuente original, aunque tal vez me equivoque.
Saludos
Carlos / ea1eyg
Pues esperaré unos dias a ver si aparece alguna placa de regulación de las auténticas y verdaderas, he puesto un mensaje en el foro de compra-venta, correos tanto a Grelco como a Jesiva, y aparte me ha comentado mi colega electrónico que placas con este tipo de reguladores se vendían comunmente en comercios del ramo en Castellón.
De todas formas, he visto que tengo una Grelco antigua de 5-7A de la cual sacaré el regulador temporalmente, y no descarto montar el circuito en otra placa aunque sea de las de agujerillos, cableando por debajo como mejor pueda, que teniendo el circuito y los componentes tampoco será muy dificil.
Aunque si consiguiese un diseño de placa, tampoco descarto que otro buen amigo me haga la insolación y la placa de circuito impreso y yo la monte.
Saludos y gracias por todo
Xavi
73 de Xavi - EA5ZF
Aqui tienes un esquema de fuente con el colector de los 2N3055 a masa. puedes hacerla cableada sin placas de circuito impreso, regula con un 7912:
http://www.dxzone.com/cgi-bin/dir/jump2.cgi?ID=7373
Gracias por las respuestas, los de Jesiva no han respondido a mis mensajes, pero los de Grelco muy rapidamente me han hehco llegar un esquema del regulador de mi otra fuente la 1330AM que es muy similar, y de hecho regulan de la misma forma, lo que voy a hacer es montar el cicuito sobre una placa de agujerillos, cableando por abajo el circuito de la Grelco y a ver como responde.
El problema es que ahora en la playa no puedo hacer demasiado ruido y si hago algo de radio rapidamente se pone en marcha la turbina de la 1330 y por la noche se oye demasiado.
Se supone que en una semanita mas o menos tendré el circuto hecho y en funcionamiento. Si hay suerte y encuentro los componentes y no me equivoco en nada.
Xavi, EA5ZF
73 de Xavi - EA5ZF
¡Hola!
Si aún tienes el problema con la Jesiva... te comento. Yo trabajaba en una empresa que era cliente de Jesiva, a nivel de comprarles transformadores por miles de unidades. El tema es que me regalaron una fuente de 20/25A y, más tarde, les compré otra igual. En la primera de ellas, de repente un día me empezó a hacer algo parecido a lo que relatas (la pobre Yaesu FT-212RH aguantó el tirón). Y es que esa fuente regula por negativo... y se había hecho un corto entre el soporte del condensador de filtrado y el chasis, a través de la pieza metálica, tipo cinturón, que lo sujetaba (por una dichosa rebaba que había atravesado el plástico del condensador). Una vez aislado de nuevo, la fuente lleva ya unos 15 años sin problemas...
Tengo por casa el esquema de la fuente 20/25A que, seguro, es muy similar a la tuya. Vivo en Valencia, por si estás cerca y quieres que te eche una mano y/o te pase el esquema.
Un saludo,
JOSE
73 JOSE - EB5AGV
http://agvradio.com
http://jvgavila.com
QDURE - https://qsl.ure.es
Imprime y confirma tus QSL en tan solo tres click.
Nunca fue tan fácil y cómodo
el confirmar tus contactos.
TIENDA ONLINE URE
Publicaciones, mapas, polos, camisetas, gorras, tazas, forros polares y mucho más...
WEBCLUSTER EA4URE
Conoce el nuevo WebCluster de URE, ahora con nuevos filtros e información y compatible con GDURE

