Hola, buenos días.
¿Sabríais indicarme cuál sería el pineado de conexión para el uso del PTT entre el Icom IC-706MKIIG (conector ACC 13 pines) y el QRM Eliminator (conector RCA)? He probado conectar el pin central del RCA del QRM Eliminator al pin 9 (TKEY) del ACC, y la pantalla del RCA al pin 2 (GND) del ACC, pero no funciona como esperaba. No encuentro mucha información al respecto en la web.
¿Me podéis echar una mano?
Muchas gracias por vuestra ayuda
Hola segun el esquema español https://www.ea1urv.es/web/Manuales/IC-706MKIIG-es.pdf es el pin 3 hf 50Mhz , pin 7 114 que se coneta a masa al transmitir ¿Creo ? Interface PTT https://forum.wfview.org/t/ic-706mkiig-crash-after-a-few-seconds/2457/3 para 3 y 7 serian iguales
Hola
El Pin9 por lo indica el manual es para el control del acoplador externo.
Deberías usar pin3 de hsend pero no se si funcionará directamente conectado al cancelador ya que depende de como haga el cambio de tx/rx.
Prueba primero si el pin9 para a masa respecto a la linea de 8v (pin1) al hacer tx.
En caso afirmativo tienes que ver si por masa se activa el cancelador y usar el pin9 y el 2 gnd.
Personalmente protegeria el Icom con resistencias o fusibles de muy bajo valor para evitar un retorno que pueda dañarlo. Los PL ya conectan masa entre ellos.
Si no funciona, con el pin1 y el 3 puedes conectar un relé pero ojo que solo tienes 8v.
EA3FNM ex-ec3ccq Pedro Barcelona ea3fnm@gmail.com
Uso un pedal que presiono al pasar a recepción para activar el qrm eliminator, asi puedo utilizarlo con otros equipos de hf de mi estación.
Hola, buenos días. Gracias por vuestras aportaciones.
Olvidé comentar que, además del pin 9 y pin 2 del ACC, también probé en su momento con el pin 3 (HSEND) y pin 2 (GND), pero cada vez que transmitía, el QRM Eliminator chisporroteaba y no funcionaba adecuadamente. No probé con el pin 7 (VSEND) ya que éste es para 144Mhz y quiero usarlo para bandas de HF.
Le he dado varias vueltas al comentario de Pedro (EA3FNM), pero no termino de tener una foto clara de lo podría hacer para conseguir mi objetivo. Incluso he llegado a pensar si hay alguna opción del menú del IC-706 que tuviera alguna relación, pero no veo nada.
Muchas gracias!
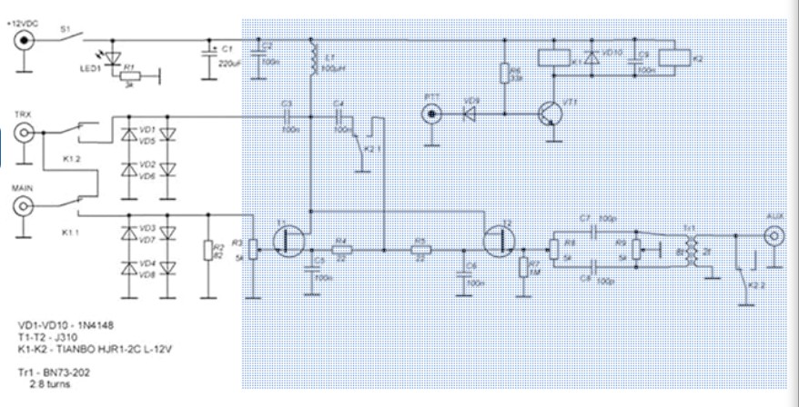
en todos los temas referidos al QRM ELIMINATOR,repito otra vez, que hay que cambiar el diodo que va en serie con el rca del ptt por un diodo de germanio tipo 1n34a ,oa90 etc,para que conmute bien ,el que lleva un 1n4148 le queda demasiado justo fallando.Francisco
EB3DYO.
FRANCISCO.
Primero comprueba que el pin9 de HDEND pasa a masa al hacer tx porque si no pasa a masa no funcionará. A partir de aquí podrás avanzar en la solución.
Verificalo con la salida de 8v o deberías poder verificarlo también por medio de la conexión de 12v.
Por cierto, ve con ojo porque si no conmuta y hay RF....puf!!!!! Si quieres probar usa SSB, mic gain a cero y power a cero.
@ea3dyo, creo que ese qrm eliminator no lleva el detector de rf. A parte es un sistema que a mi personalmente no me gusta.
Si tienes el esquema de tu qrm eliminator ponlo en el hilo para asegurar como conmuta pero vamos, todos lo que he visto se activan los relés al dar tensión y se activa en qrm-eliminator y al hacer tx pasan a reposo, al revés del relé de conmutación de un ampli, por ejemplo.
EA3FNM ex-ec3ccq Pedro Barcelona ea3fnm@gmail.com
@EA3FNM,Pedro es que NO lleva detector de rf,pero la conmutacion la hace a traves del ptt,poniendo a masa la base de un transistor de conmutacion de los reles a traves de un diodo,mira los esquemas y veras que que al poner este diodo a masa deja de conducir el TR de los reles desclavandolos,con el 1n4148 que lleva tiene 0,7,0,8v de caida con lo que es justo para la base al tener la misma caida de tension haciendo que no corte el transistor,con uno de germanio te aseguras que lo haga,me los conozco de memoria como si los hubiese parido yo.un saludo
EB3DYO.
FRANCISCO.
@EA3FNM,Pedro es que NO lleva detector de rf,pero la conmutacion la hace a traves del ptt,poniendo a masa la base de un transistor de conmutacion de los reles a traves de un diodo,mira los esquemas y veras que que al poner este diodo a masa deja de conducir el TR de los reles desclavandolos,con el 1n4148 que lleva tiene 0,7,0,8v de caida con lo que es justo para la base al tener la misma caida de tension haciendo que no corte el transistor,con uno de germanio te aseguras que lo haga,me los conozco de memoria como si los hubiese parido yo.un saludo
Oki, no problem. Creía te referias al detector de rf.
EA3FNM ex-ec3ccq Pedro Barcelona ea3fnm@gmail.com
¿Y poner un diodo desde el emisor del transistor y masa? Para subir el punto de polarización.
tambien,aunque quizas con 1n4148 no aguantaria el consumo de los reles,pero es otra opcion mas ,entonces con el 1n34a en serie con el ptt ya te aseguras el desbloqueo de los reles 👍 un saludo
EB3DYO.
FRANCISCO.
si, pero ya tiene un Vf de 1v sumados al Vce del transistor pueden ser 2v,igual los reles ya estarian en punto critico ,es cuestion de probar.un saludo
EB3DYO.
FRANCISCO.
Disculpad, pero no entiendo.
La salida de conmutación del Icom va al TRT y este conmuta los relés con la alimentación directa de 12v....claro eso si no está alimentando todo el circuito con los 8v del minidin pero no creo que ni el cancelador funcione solo con esa tensión...
EA3FNM ex-ec3ccq Pedro Barcelona ea3fnm@gmail.com
que es lo que no entiendes?,el QRM ELIMINATOR se alimenta a 12v,el icom debe ofrecer a su salida de ptt una tension a masa en tx para conectar el diodo del qrm eliminator a masa haciendo que el transistor deje de conducir soltando los reles en tx,pero si este diodo tiene la misma caida que Vbe no corta el transistor,sigue conduciendo,produciendo fallos,con un 1n34a tiene una Vf de 0,2 -0,4V con lo que al conectarse a masa ya no hace conducir el transistor,su tension Vbe es 0,2v no conduce soltando los reles en tx,si no es eso di que no entiendes.un saludo
EB3DYO.
FRANCISCO.
Ampliación del comentario de EB3DYO, Perdon por intromision; el cancelador NO lo tienes que alimentar con 8v , el cancelador se alimenta de una fuente de 12v , el negativo si tiene que ser común entre el emisor y el cancelador, + el cable del PTT pero como el conector del PTT está conectado es los dos aparatos a masa (deben estarlo) por el conector RCA, tú NO tienes que sacar 8V del Transceptor, esté solo cortocircuita la base de transistor para bloquearlo, conector RCA vivo y masa (vivo a pata 3 ¡si esta se pone a nivel 0v al TX ! y masa pata 5 si o si ).que es lo que no entiendes?,el QRM ELIMINATOR se alimenta a 12v,el icom debe ofrecer a su salida de ptt una tension a masa en tx para conectar el diodo del qrm eliminator a masa haciendo que el transistor deje de conducir soltando los reles en tx,pero si este diodo tiene la misma caida que Vbe no corta el transistor,sigue conduciendo,produciendo fallos,con un 1n34a tiene una Vf de 0,2 -0,4V con lo que al conectarse a masa ya no hace conducir el transistor,su tension Vbe es 0,2v no conduce soltando los reles en tx,si no es eso di que no entiendes.un saludo
Saludos
QDURE - https://qsl.ure.es
Imprime y confirma tus QSL en tan solo tres click.
Nunca fue tan fácil y cómodo
el confirmar tus contactos.
TIENDA ONLINE URE
Publicaciones, mapas, polos, camisetas, gorras, tazas, forros polares y mucho más...
WEBCLUSTER EA4URE
Conoce el nuevo WebCluster de URE, ahora con nuevos filtros e información y compatible con GDURE



