Hola
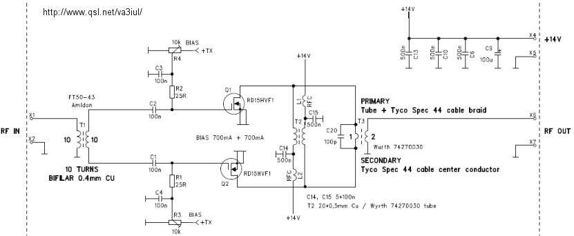
Tengo una duda existencial. Estoy trabajando en un amplificador lineal, con un par de IRF510 en Push-Pull y he comprobado la importancia que tienen los condensadores C1 y C2 (ver esquema adjunto). Para buscar el valor más adecuado, he procedido soldando y desoldando diferentes valores, hasta obtener una mayor salida (y mucha paciencia). La mejora es notable, especialmente en el rendimiento. La salida en W eficaces, con los valores adecuados de C1 y C2, puede duplicarse y el rendimiento pasar de ser malísimo a ser aceptable.
¿Alguien me sabría explicar (con palabras sencillitas) qué función tienen estos condensadores, (que ninguna texto dice que corresponda a una sintonía, porque todos ello corresponden a amplificadores de banda ancha).
En el canal de Youtube de RF Man Channel (muy bueno) dice que: corrigen la “leakage inductance” (la pérdida de inductancia, o las pérdidas del transformador) pero compruebo que no profundiza en el tema, como efectivamente profundiza en otros aspectos, igual no tan importantes.
Otro tema es que C1 se calienta mucho (muchísimo) y se tienen que poner diversos condensadores en paralelo.
Gracias
Miquel
EA3HTV
La "leakage inductance" explicado de manera sencilla, se corresponde con la parte del flujo magnético del primario que no atraviesa el secundario (y viceversa). En un transformador ideal este flujo disperso debería ser nulo. En la práctica siempre hay algo de flujo disperso y esto hace que el acoplo no sea perfecto. En el circuito equivalente del transformador se representa por una inductancia en serie con el transformador ideal.
No conozco el esquema de ese ampli, pero la inductancia de fugas se minimiza mucho en un transformador toroidal (de ahí que se usen tanto).
En cuanto al condensador, si se calienta es que las pérdidas en el dieléctrico (un parámetro que se llama tangente de δ, a veces en los catálogos viene como factor de disipación) son elevadas lo que indica que ese condensador NO es adecuado para la frecuencia. Las pérdidas en el dieléctrico crecen conforme sube la frecuencia de manera lineal (doble frecuencia, doble pérdida). Deberías buscar un condensador mas adecuado para la frecuencia que uses, el poner varios en paralelo lo que hace es repartir el calor entre todos. Los cerámicos normalitos suelen perder bastante.
Espero haberte ayudado, 73
https://www.hfsignals.com/index.php/ubitx-circuit-description/
Angel Rosales Ortiz aroeb3dpk@gmail.com
Hola
Muchas gracias por vuestras respuestas.
Adjunto unos esquemas, encontrados a bote pronto en la red, en los cuales aparece el condensador de marras en el lado primario del transformador de salida. He de decir que en muchos otros proyectos, dicho condensador no aparece. En el texto que corresponde a uno de ellos (no recuerdo cual) se afirma que con el condensador, el desempeño del amplificador mejora notablemente. También observo la dispersión de valores, sobre todo en el número cinco, con un valor muuuuy elevado (y que me huele a condensador de sintonía para un amplificador supuestamente monobanda). También creo que muchos radioaficionados ponen dicho condensador por el hecho que está presente en el esquema de que disponen y santas pascuas.
Otro tema es el condensador en el secundario del transformador (en el lado del filtro pasa bajos), que sólo he visto en el pantallazo de uno de los videos de RF Man Channel que incluyo, (el archivo número 6, buenísimos, os los aconsejo). Dicho condensador me extraña porque, si el filtro tiene entrada por condensador, el condensador está en paralelo con el primer del filtro… No sé… líos que siempre me hago. No tengo remedio.
(Espero haber adjuntado bien los archivos)
Saludos
Miquel
EA3HTV
Repito lo dicho en mi primer comentario, es para cancelar el flujo disperso, puedes ponerlo todo en primario o todo en secundario o mitad y mitad, pero si lo pones coloca uno que no tenga pérdidas en RF.
En cuanto a lo del valor elevado en uno de ellos, tienes toda la razón es sintonizado.
De todas maneras si el transformador está bien construido no debería hacer falta el condensador.
Saludos
QDURE - https://qsl.ure.es
Imprime y confirma tus QSL en tan solo tres click.
Nunca fue tan fácil y cómodo
el confirmar tus contactos.
TIENDA ONLINE URE
Publicaciones, mapas, polos, camisetas, gorras, tazas, forros polares y mucho más...
WEBCLUSTER EA4URE
Conoce el nuevo WebCluster de URE, ahora con nuevos filtros e información y compatible con GDURE









