Tengo en marcha un proyecto que se alimenta con una fuente Meanwell de 20,39Vcc. Tengo que alimentar dos relés pequeños con un consumo aproximado de 20mA a 12Vcc y una placa Arduino con una tensión variable de 7 a 12V.
el primer circuito que he ensayado lleva un regulador L7812 y el consumo total medido en la entrada es de 134mA (Reduce 20V a 12V), el regulador, TO2 se calienta algo (unos 45-50º), funciona bien, no he medido el calor de la AMS1117 de 5V que leva la paca de Arduino (una MEGA PRO, reduce de 12V a 5V), pero calculo que irá más caliente. Pero en conjunto funciona bien.
Tengo que hacer de nuevo el circuito (relés y rectificador) y estoy pensando que el regulador sobra y lo puedo sustituir por un par de divisores de tensión en escalera.
La tensión de los relés no es crítica y tiene un margen amplio y la alimentación de la placa de Arduino tampoco, pues admite un rango de 7 a 12V y cuanto más baja sea la tensión de entrada, menos carga llevará la AMS1117.
Tengo algunas dudas, para el primer divisor, la relación de R1::R2 es de 0,699, luego para R2=1K, R1 podría ser 680 ohmios, lo que nos da 11,9V de salida.
Las dudas son sobre cómo se va comportar el circuito. La carga, deduzco por el consumo que es de unos 143 ohmios, la resistencia aumenta la carga en unos 20 mA luego si las cuentas están bien hechas la disipación de R2 (a masa) será de 160mW, luego unas resistencias de 1W irían bien.
El segundo divisor de 12 a 8V para R2=1K , R1=560, tensión sería de 7,69V y la disipación bastará con 1W. Es probable que me equivoque, si es así agradecería una ayuda.
La cultura del esfuerzo se cultiva desde la motivación, no mediante el castigo como algunos quisieran.
http://www.enioea2hw.wordpress.com
73, Enio
Hola Enio, un cordial saludo.
Ya veo que el regulador disipa 1W, sí.
No creo que te vaya a decir algo que ignores. Yo no pondría divisores con R de 1 W en lugar de reguladores en este tipo de circuitos, por la estabilidad y la precisión. Se van a poner cachondas las R, quizá mejor centralizar el calor en un solo componente….o dos…Supongo que sabes que hay unos reguladores ajustables en salida en forma de pequeño c.impreso con micro puentes. Yo no los conocía hasta que lo vi en el KGV3 (keyer de EA3AGV para el EA-QRP club).
Mucha suerte en tus diseños. Cuídate.
73. Diego
Gracias Diego, tienes razón, estoy un poco condicionado por las necesidades del proyecto. Por un lado los 20Vcc del motor, a partir de ahí los 12V de los relés y los 5V de la placa de Arduino y finalmente los 3V3 de la pantalla TFT.
Más o menos he resuelto la alimentación de la placa Arduino y la pantalla con los reguladores de las propias placas ya que tanto la MEGA como la pantalla TFT llevan sus propios reguladores, el problema es que bajar de 20V a 5V deja mucho calor por el camino.
En cualquier caso las tensiones no son críticas ya que los AMS1117 se ocupan de regular los 5V que es la tensión de referencia de giro del rotor y los 3V3 de la pantalla y la alimentación varía entre los 7 y los 12V. Estoy pensando en utilizar sendos Zener... aunque tu observación me parece acertada, muchas gracias.
El proyecto que ya he terminado, salvo la fuente, es la conversión de una consola analógica en digital, pero con una pantalla gráfica que emula una brújula e indica la orientación del haz de una antena. La característica más importante es el uso de una pantalla gráfica que proporciona una orientación espacial más precisa que una pantalla matricial (sólo signos). No he encontrado ninguna referencia similar en el la literatura internacional que he consultado.
Ha sido un trabajo apasionante que ha durado varias semanas y en las que he tenido que resolver problemas de conversión analógica digital, reducir por software y hardware las imprecisiones de la lectura analógica. Los cálculos de trigonometría para que un triángulo isósceles se mueva en una esfera plana en la pantalla en un eje de referencia, pero todo está en marcha, en cuanto solucione la fuente lo publicaré.
La consola funciona perfectamente, tiene los mandos de giro manuales y un sistema de pre selección de giro con toda la información en una pequeña pantalla TFT de 2,8''. Cuando la termine comenzaré la programación de comunicación con pstRotator y N1NM vía puerto seri e IP.
La pantalla indica la dirección del haz de la antena, a la derecha la dirección en grados con información de sobregiro (90º), debajo en azul lo indica cuando el giro del rotor es superior a 360 (hasta 450, +90) debajo de PRST indica la preselección de giro aprovechando el mando de "CALIBRATE", debajo de TO, aparece la dirección hacia la que gira el rotor en grados cuando se inicia el giro preseleccionado, al final, en azul, el rumbo con la rosa de los vientos en abreviaturas(N,NE,E,SE,S,SO,O y NO)
Utilizo los pulsadores originales, el pulsador central (BRAKE) inicia el giro a la dirección preseleccionada.
La cultura del esfuerzo se cultiva desde la motivación, no mediante el castigo como algunos quisieran.
http://www.enioea2hw.wordpress.com
73, Enio
...
...el problema es que bajar de 20V a 5V deja mucho calor por el camino.
...
Entonces usa un convertidor DC-DC (ej. 18-36 V → 5 V)
73 de Manolo.
24v to 12v 5v 3.3v step down converter
Busca.
Si quieres buenas respuestas haz buenas preguntas
73 de Angel, EA2ET.
Enrique (ea4bnq)
Talavera de la Reina
ea4bnq@gmail.com
Enio:
la idea de "repartir el calor" entre dos dispositivos es elegante y razonable, según los principios de la tecnología KISS (keep it simple, stupid: no la líes parda, en castizo). En el regulador de 12 V se disipa 1 W (8 V x 0,13 A) y, si antes del Arduino, colocas un regulador de 8 V, se disiparían 0,45 W (4 V x 0,11 A). Con un pequeño radiador común para los dos reguladores y unos condensadores de desacoplo, no tienes por qué tener problemas, ni de inestabilidades, ni de ruido. Usar resistencias de potencia puede ser un apaño si el consumo es constante. Si no fuera así, la tensión cambiaría en función del consumo.
jon, ea2sn
Jon, EA2SN / AE2SN
... el que lee mucho y anda mucho vee mucho y sabe mucho. (Don Quijote, libro segundo, capítulo XXV)
Examinador Voluntario para la FCC (EE. UU.) con ARRL-VEC /.../ 4,71BDXCC como EE2A con una vertical y 5-100 W
Gracias por la ayuda, en realidad replanteo el enfoque. Por un lado necesito tensiones de alimentación mediadas por reguladores. Por otro necesito dos tensiones de referencia muy estables de 5V que en los prototipos he utilizado el regulador AMS1117 de la placa. Es lo que más guerra me ha dado puesto que el potenciómetro bobinado que utilizan los rotores como indicador de rumbo que actúa como un divisor de tensión es una fuente de inestabilidad probablemente por las impurezas del cursor. Por esta razón se necesita una tensión estable.
Los instrumentos analógicos, por la inercial y la escasa precisión, no detectan variaciones de centésimas de voltio que sí detecta la aguja de una brújula digital. Por otro lado, en C++ el tratamiento de las variables de coma flotante es complejo y la transformación de las lecturas crudas de una entrada con ADC a grados requiere divisiones con coma flotante y a pesar de que una precisión mayor de un par de grados en la dirección del haz de la antena no es significativa, una oscilación de unas pocas unidades raw por segundo en la lectura de una puerta analógica hace que la aguja oscile.
He estado aplicando filtros PID, pero el más efectivo es el cálculo medio de algo más de 100 lecturas. En este caso es la estabilidad y no la precisión.
Subiré todo el código a GitHub, entretanto, por si le interesa a alguien publico el método de la clase Rotator que lee una tensión variable en una entrada analógica con un ADC de 10bit.
En este último año estoy adoptando métodos de escritura de código ágil y adaptándome al lenguaje POO, me gustaría intercambiar experiencias con colegas radioaficionados que programen en C++ o en Python para estudiar la posibilidad de algún proyecto compartido.
En cuanto a la fuente me quedo con el consejo de Jon y voy a diseñar un nuevo módulo con dos integrados L78 (L7812 y L7805, con un buen disipador, poniendo especial cuidado en la estabilidad de los 5V.
Edito: he corregido los valores de las variables float maxDegrees a 450.0 y 360.0
La segunda linea es un operación ternaria que asigna valor a la variable maxDegrees en función de la variable de clase enum angleReading, 450º para la lectura de la entrada y 360 para la pre selección del angulo de destino. También he modificado el valor de rawSumma a 100.0 para el valor de coma flotante.
¡Ah...! El consumo varía menos de 10 mA. Entre 142 y 144 mA. sin contar con los relés que añaden unos 10mA a la fuente de 12V
La cultura del esfuerzo se cultiva desde la motivación, no mediante el castigo como algunos quisieran.
http://www.enioea2hw.wordpress.com
73, Enio
Enio eres la hostia, tío. A estas alturas e investigando como lo haces. Joder, enhorabuena. Cuando sea mayor quiero estar a tu nivel de cacharreo.
Fuera de coña, ahora te diré que, cuando acabes, hagas un (seguro magnífico) artículo para darnos puta envidia a los lectores de la revista de URE. 😜
Un cordial saludo.
73. Diego
Gracias José Ángel, Enrique y Manolo, he abierto el hilo para ver una opinión sobre la posibilidad de sustituir reguladores con sus filtros y protección por un circuito más sencillo, un divisor de tensión con el que me manejo bien (de hecho utilizo divisores de tensión para la conversión de nivel de comunicación digital del puerto SPI entre un circuito TTL (Arduino MEGA) a 5V a la pantalla TFT ILI9341 a 3V3 a pesar de otras tecnologías como transistores MOSFET que se adaptan menos al principio KISS pero fardan más.
Creo que funcionaría con divisores de tensión resistivo porque el consumo es estable o con un diodo Zener, pero creo que controlo mejor con un par de L78nn, a los que le puedo poner un disipador. Los módulos step down converter, no creo que garantizan mayor estabilidad que un L7812 (TO2) y son robustos y fiables con un diodo de protección de corriente inversa, un generoso filtro pasa-bajos RC.
Muchas gracias o todos por la ayuda y, sí Diego, lo verás publicado aunque lo que me gustaría es provocar interés por el cacharreo que considero que es una de las actividades más importantes de la radio, sin duda.
Este es el dibujo (cutre) del módulo de la CPU, ocho resistencias se ocupan de adaptar el nivel lógico de los circuitos digitales del puerto SPI.
JOpé, he puesto un dibujo con un error, las cuatro resistencias horizontales van a masa y falta la pista que las une.
La cultura del esfuerzo se cultiva desde la motivación, no mediante el castigo como algunos quisieran.
http://www.enioea2hw.wordpress.com
73, Enio
Formidable, Enio.Estas hecho un hacha, pero a los valvuleros nos cuesta un poco eso de los bits...somos muy ana pero poco digi...Con micros ya programados haríamos más cosas.
La programación es un componente que abunda y es mayoritariamente gratuito. Arduino, como proyecto, lo que aporta realmente al cacharreo es que proporciona las herramientas para integrarlo en un proyecto. Es importante quitar el miedo a lo digi, lo único que es necesario manejar es el IDE que es un software menos complicado que muchos de los que manejamos los carrozas habitualmente.
Ocurre como en la electrónica, incluida la valvulera, hay numerosos proyectos que ya integran el esquema y el estudio del comportamiento de los componentes. Cogemos un esquema y podemos montar un dispositivo siguiendo el diseño que han desarrollado otros. Claro, alguien se lo ha chapado y es posible que nos asuste iniciar un montaje diseñando todo desde el principio, pero si nos ofrecen un kit, nos atrevemos. Pues el digi es lo mismo, no todo el mundo es capaz de escribir un código que funcione y sea reproducible, lo mismo que el esquema de un dispositivo, pero cualquiera puede subir un código hecho a un mCU de forma más sencilla que montar un equipo aunque sea QRO con un par de 6146.
La cultura del esfuerzo se cultiva desde la motivación, no mediante el castigo como algunos quisieran.
http://www.enioea2hw.wordpress.com
73, Enio
Bueno he considerado varias opciones y como ya me entra algo de ansiaviva con ganas de terminar, he decidido cambiar los relés por un módulo chino con optoacopladres a 5V, no me gusta pero las características de los contactos son aptas (sobre el papel), por lo tanto me ahorro el regulador de 12V y pongo todos los huevos en la cesta de los 5V. Como también el consumo es constante (142 a 144 mA) voy a utilizar un diodo Zener para distribuir el calor. Tengo en el cajón un 1N5343B, de 7,5V 5watts. Comparto el cálculo de la resistencia en serie por si alguien encuentra un error.
Según la hoja de datos, el Test Current. Izt=175 mA, luego Rpz=Vs-Vz/(Izt*1,1)+Il, donde Il es la carga lo que hace
Rpz=12,64/(0,175*1,1)+0,144, Rzp = 12,84/0,969=13,25 ohmios, una de 15R irá bien, la disipación será de 1,8w a repartir, así que debo encontrar una resistencia de 15/2W y, de esta forma, regulo a 5V con la L7805 que disipará 360mW con una salida estable y, de esta forma, podré alimentar todos los periféricos (pantalla, sensores y relés) con el regulador externo.
La cultura del esfuerzo se cultiva desde la motivación, no mediante el castigo como algunos quisieran.
http://www.enioea2hw.wordpress.com
73, Enio
Buenas tardes Envío
Eres el mejor de los mejores. Me gustan tus proyectos . Espero que todo saldrá bien .
Un saludo
EC4AGT
Wojtek
73
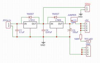
Bueno, he diseñado la fuente y la he montado, creo que funcionará aunque no he hecho la prueba de humo. Dispone de cuatro salidas de 5V reguladas con una L7805 y un generoso capacitor que espero que tenga estabilidad. Hay una salida con una resistencia de 100 ohmios para el LED de la pantalla TFT y una salida de 12 voltios después de la L7812 para alimentar los relés.
Con esta fuente modifico el diseño, evito cargar el regulador AMS1117 que aunque iba sobrado, (144mA vs 800mA), tenía una carga de calor importante para su tipo de encapsulado (1W).
Le he añadido un pequeño y cutre disipador de aluminio de 2mm y un jumper para testear el consumo.
Por si a alguien la interesa el diseño adjunto imagen, esquema y circuito en la esperanza de que algún amable lector me indique los errores que sin duda he cometido 🤣 🤣 🤣 🤣 🤣 🤣 por lo menos ha quedado muy txukuna
La cultura del esfuerzo se cultiva desde la motivación, no mediante el castigo como algunos quisieran.
http://www.enioea2hw.wordpress.com
73, Enio
Hoña Enio,
Como diseño me parece bien. Yo habria añadido algún fusible...
porsi...
EA3FNM ex-ec3ccq Pedro Barcelona ea3fnm@gmail.com
Gracias Pedro, tiene uno a la salida de la fuente. La fuente es un conmutada Maxwell de 24 Vcc modificada para 20,34 Vcc, en la entrada he añadido un filtro MFI y un fusible aunque la fuente tiene protección para cortocircuito, cada regulador lleva un 1N4007 para proteger las corrientes inversas.
La cultura del esfuerzo se cultiva desde la motivación, no mediante el castigo como algunos quisieran.
http://www.enioea2hw.wordpress.com
73, Enio
QDURE - https://qsl.ure.es
Imprime y confirma tus QSL en tan solo tres click.
Nunca fue tan fácil y cómodo
el confirmar tus contactos.
TIENDA ONLINE URE
Publicaciones, mapas, polos, camisetas, gorras, tazas, forros polares y mucho más...
WEBCLUSTER EA4URE
Conoce el nuevo WebCluster de URE, ahora con nuevos filtros e información y compatible con GDURE







