Hola a todos:
Tengo un sistema de Azimuth y elevation con el rotor Yaesu G-5500. Desde hace unos días tengo una de las los luces verdes de iluminación de los indicadores fundida. Estoy buscando repuesto en Internet y no encuentro nada. ¿Sabéis alguien de algún sitio que vendan repuestos de rotores Yaesu?
Ya comentareis.
Saludos cordiales...
@ea2bjm no conozco ese acoplador pero entiendo que podrás sustituirlas por unos leds de color verde de alta intensidad o de otro color a tu gusto.
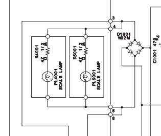
Por lo que veo en el esquema son lamparitas, mide la tensión y ha cambiarlas por leds.
Paco Hernandez-EA5GU
https://www.ea5gu.com
http://ursa-ea5gu.blogspot.com/
https://www.youtube.com/user/ea5gu/
https://pagina-de-ea5gu.webnode.es/
Salud y suerte.
QDURE - https://qsl.ure.es
Imprime y confirma tus QSL en tan solo tres click.
Nunca fue tan fácil y cómodo
el confirmar tus contactos.
TIENDA ONLINE URE
Publicaciones, mapas, polos, camisetas, gorras, tazas, forros polares y mucho más...
WEBCLUSTER EA4URE
Conoce el nuevo WebCluster de URE, ahora con nuevos filtros e información y compatible con GDURE


