Tengo el micro de mano MH2 con conector de 8 contactos para usarlo por el panel frontal, y lo quiero conectar por el panel trasero que tiene otro conector pero del tipo 3-1/2 mono. Quisiera saber si hay adaptadores para utilizar el mismo micro por delante y por detrás, ya que los conectores son diferentes. Grs José Luis
José Luis:
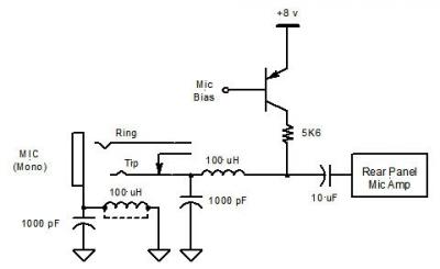
que yo sepa, no hay adaptadores. Todo es cuestión de montárselo. El conector trasero es "mono" y hay que ajustar el menú en función del micro poniendo rp (para rear panel) L (low) o H (high) para más amplificación e Bias o no Bias según sea electret o no. Para micros que dan poca señal hay incluso una posibilidad de amplificación extra. En tu caso, al cambiarlo al conector trasero lo único que hay que hacer es cambiar fp (front panel) por rp y el resto de ajustes dejarlos igual.
Un saludo
jon, ea2sn
Jon, EA2SN / AE2SN
... el que lee mucho y anda mucho vee mucho y sabe mucho. (Don Quijote, libro segundo, capítulo XXV)
Examinador Voluntario para la FCC (EE. UU.) con ARRL-VEC /.../ 4,71BDXCC como EE2A con una vertical y 5-100 W
Ya me estaba maliciando que no había este tipo de adaptador. No es electret. Entraré en el menú MAIN:MIC SEL para cambiarlo, porque está configurado para el panel frontal (FP). Gracias Jon.
QDURE - https://qsl.ure.es
Imprime y confirma tus QSL en tan solo tres click.
Nunca fue tan fácil y cómodo
el confirmar tus contactos.
TIENDA ONLINE URE
Publicaciones, mapas, polos, camisetas, gorras, tazas, forros polares y mucho más...
WEBCLUSTER EA4URE
Conoce el nuevo WebCluster de URE, ahora con nuevos filtros e información y compatible con GDURE


